√100以上 spring 核心技术 321505
Spring Boot 核心技术 Spring基于OAuth2协议编写的springoauth2实现,是行业级的接口资源安全解决方案,我们可以基于该依赖配置不同客户端的不同权限 知识改变命运,撸码使我快乐,继续游走在开源界点赞再看,养成习惯给我来个Star吧,点击了解下基于SpringBoot的组件化接口服务落地 知识改变命运,撸码使我快乐,继续游走在开源界点赞再看,养成习惯给我来个Star吧朕收下了 去主会场逛逛 第1章 系列总览 试看 14 节 1分钟 总览 Spring Boot 深度实践系列课程的整体议程,包括 Spring Boot 三大核心特性(组件自动装配、嵌入式Web容器、生产准备特性)、Web 应用(传统 Servlet、Spring Web MVC、Spring WebFlux)、数据相关(JDBC、JPA#核心技术 # 底层依赖 Mysql 57 Jdk 18 # 后端 Spring Boot (opens new window) Spring Boot是一款开箱即用框架,让我们的Spring应用变的更轻量化、更快的入门。在主程序执行main函数就可以运行。你也可以打包你的应用为jar并通过使用java jar来运行你的Web应用;

Spring核心技术原理 3 Spring历史版本变迁和如今的生态帝国 知乎
Spring 核心技术
Spring 核心技术-与 600 万开发者一起发现、参与优秀的开源项目,进行高效的研发协作吧! 已有帐号? 立即登录 。 如果你是企业开发者,请标签 spring 核心 技术 2 栏目 Spring 繁體版 13 Bean概述 html Spring IoC 容器管理一个或多个bean,他们都是根据提供的配置元数据(例如 XML 中定义)建立的。



Spring核心原理剖析 Spring视频教程 Spring 源码剖析 Java架构师进阶课程 Java高级架构公开课 咕泡学院 哔哩哔哩 つロ干杯 Bilibili
Spring 核心模块实现了 IOC 的功能,它将类和类之间的依赖从代码中脱离出来,用配置的方式进行依赖关系描述,由 loc 容器负责依赖类之间的创建、拼接、管理、获取 等工作, BeanFactory 接口是Spring 框架的核心接口,它实现了容器许多核心的功能。 Context 模块构建于核心模块之上,扩展了 BeanFactory 的功能,添加了 i18n 国际 化、 Bean生命周期控制、框架事件体系、资源加载Spring 核心技术 1控制反转或反向控制 (inversion control IOC) 2手动装配 ABean工厂 B应用上下文(ApplicationContext) 例 1定义一个Bean叫Person, 属性 姓名, 年龄, 工资 使用spring IOC容器将各个属性值注入实例中 2Person中增加一个User属性user和user2 Spring 核心技术与产品理念剖析上 IT 技术发展太快了,就像浪潮一样一波接着一波,朝你迎面扑来,稍不留神就会被巨浪卷至海底而不得翻身。 我们必须要学会抓住那些不变的本质或规律,只有这样才能屹立潮头而不倒,乘风破浪,做这个巨变时代的
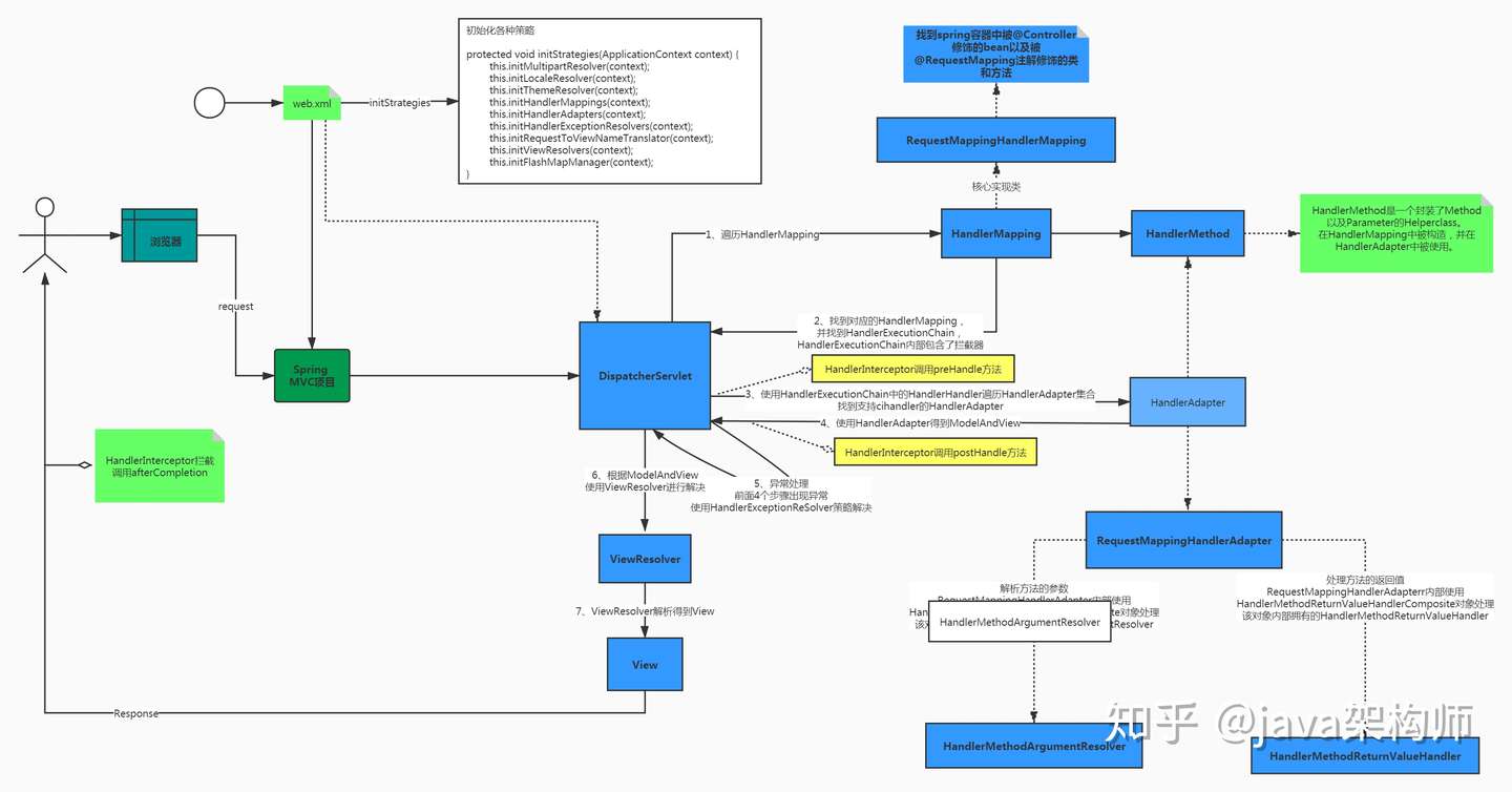
SpringBlade 是一个由商业级项目升级优化而来的微服务架构,采用Spring Boot 25 、Spring Cloud 等核心技术构建,完全遵循阿里巴巴编码规范。提供基于React和Vue的两个前端框架用于快速搭建企业级的SaaS多租户微服务平台。Spring Boot 零基础最新最全核心技术视频教程 SpringBoot的使用和内部原理,零基础入门快速掌握核心技术 尚硅谷Java学习路线 Spring MVC 相对于前面的章节算是比较简单的,我们首先引用《Spring in Action》上 的一张图来了解 Spring MVC 的核心组件和大致处理流程: 从上图中看到 ①、DispatcherServlet 是 SpringMVC 中的前端控制器 (Front Controller), 负责接收 Request 并将 Request 转发给对应的处理组件
Spring概述 Spring为企业应用的开发提供了一个轻量级的解决方案,包括基于依赖注入的核心机制,基于AOP的声明式事务管理,与多种持久层技术的整合,以及优秀的Web MVC框架等。Spring支持对POJO(Plain Object Java Object,指最传统的Java对象,和任何模式都无关)的管理。 学习 Spring Boot 必须得了解它的核心模块,和 Spring 框架一样,Spring Boot 也是一个庞大的项目,也是由许多核心子模块组成的。 Java技术栈 Spring Boot 的 10 个核心模块一、Spring的核心技术 首先看一下Spring官方的介绍:Foremost amongst these is the Spring Framework's Inversion of Control(IoC)containerA thorough treatment of the Spring Framework's IoC container is closely followed by



Github Hengyuboy Spring Boot Chapter Springboot企业级核心技术 对应简书 Spring Boot 核心技术 专题配套源码




Spring源码解析 十一 从源码深处体验spring核心技术 Springmvc源码解析 知乎
一、Spring核心技术——IOC IOC是Inversion of Control的缩写,即控制反转;是一种思想、理论、概念。 IOC把对象的创建、管理、属性的赋值,都交给代码之外的容器实现,通过外部资源完成。 使用ICO的目的就是在减少对代码改动的情况下,实现不同的功能,实现解Spring4新特性——泛型限定式依赖注入 Spring4新特性——核心容器的其他改进 Spring4新特性——Web开发的增强 Spring4新特性——集成Bean Validation 11(JSR349)到SpringMVC Spring4新特性——Groovy Bean定义DSL Spring4新特性——更好的Java泛型操作API Spring4新特性——JSR31 Spring Boot 中的一些特征: 1、创建独立的 Spring 应用。 2、嵌入式 Tomcat 、 Jetty 、 Undertow 容器(无需部署war文件)。 3、提供的 starters 简化构建配置 4、尽可能自动配置 spring 应用。 5、提供生产指标,例如指标、健壮检查和外部化配置 6、完全没有代码生成和




慕课网小马哥spring Boot2 0深度实践之核心技术篇视频教程全10章完整版视频下载 Java菜市场



Springboot2核心技术 1 基础入门 掘金
为了更好的深刻学习Spring核心技术,在这里整理了Spring相关的常见核心知识,和面试知识点,本文将经过浅显易懂的语言和代码实现,相信能够在最短的时间内进行巩固学习。 java 本文参考: git 理解并实现一个IOC容器 资源名称:Spring 核心技术与最佳实践 内容简介: 本书注重实践而又深入理论,由浅入深且详细介绍了Spring 框架的几乎全部的内容,并重点突出版本的新特性。本书将为读者展示如何应用SpringSpring核心是IOC和AOP。 Spring主要优点包括: 方便解耦,简化开发,通过Spring提供的IoC容器,我们可以将对象之间的依赖关系交由Spring进行控制,避免硬编码造成的程序耦合度高。 AOP编程的支持,通过Spring提供的AOP功能,方便进行面向切面编程。



阿里架构师心得spring核心原理手册 跟着技术官一起玩转spring



Spring核心技术底层原理与源码详解 图灵课堂周瑜老师 哔哩哔哩 Bilibili
Spring核心容器详解 Spring容器是什么 从概念上讲:Spring 容器是 Spring 框架的核心,是用来管理对象的。 容器将创建对象,把它们连接在一起,配置它们,并由其通过IoC技术管理,串联他们的整个生命周期从创建到销毁。 从具象化讲:通过概念的描述有些同学




Spring 核心 Ioc 处理器扩展 Java知音的技术博客 51cto博客




Spring 5核心原理与30个类手写实战 博文视点出品 谭勇德 Tom 摘要书评试读 京东图书



Spring 核心技术与产品理念剖析 下 Segmentfault 思否




Spring 核心技术与产品理念剖析 上 It老兵哥 博客园



我tm跪了 80w美团架构师竟然整理分享出了spring5企业级开发实战笔记 简书



10 66g的spring Boot 2 0深度实践之核心技术篇视频教程免费下载 开发者头条




Spring核心技术原理 3 Spring历史版本变迁和如今的生态帝国 知乎




Spring Mvc Mybatis开发从入门到项目实战 亚米




Spring Boot 2 0 深度实践之核心技术篇 慕课网实战




Spring Boot构建多租户saas平台核心技术指南 程序猿dd的技术博客 51cto博客




阿里巴巴为什么要用spring框架 Dubbo不香么 编程知识



框架学习之spring Segmentfault 思否



Spring 的50 个坑 你踩了几个 开发者头条




Spring Boot技术内幕架构设计与实现原理朱智胜机械工业出版社spring Boot项目实战springboot源码解析教程书籍




某课实战 Spring Boot 2 0 深度实践之核心技术篇 喵容



Spring核心技术讲解与实战 学习视频教程 腾讯课堂



Spring核心原理剖析 Spring视频教程 Spring 源码剖析 Java架构师进阶课程 Java高级架构公开课 咕泡学院 哔哩哔哩 つロ干杯 Bilibili




尚硅谷spring Boot视频教程 上 核心技术篇 全套视频教程学习资料通过百度云网盘下载 Itm资源



掌握13个spring核心技术点 面试再也不会被面试官吊打 掘金




Spring 核心技术与产品理念剖析 上 It老兵哥 博客园



学会spring核心技术点 Java架构师超神之路 哔哩哔哩 Bilibili



盘一盘spring 核心技术之依赖注入 原力计划 Car




Spring核心技术原理 3 Spring历史版本变迁和如今的生态帝国 知乎




Spring核心技术详解 一 知乎



年薪50w 的前中电技术总监带你4天搞定spring核心原理 哔哩哔哩 つロ干杯 Bilibili



Spring Framework核心技术底层原理详解 Spring Boot技术难点源码深入剖析 哔哩哔哩 つロ干杯 Bilibili



Spring核心技术讲解与实战 学习视频教程 腾讯课堂



最新完整版spring框架教程 Idea版 Sping框架从入门到精通 Spring 框架保姆级教学 附视频源码及整合配套资料 哔哩哔哩 つロ干杯 Bilibili



深入理解spring核心技术 代码洁癖症患者 Csdn博客




蚂蚁在职p8力荐实战文档 Spring核心技术 微服务 源码分析等 码农家园



Spring 核心技术概览 一 Rico S Blogs Csdn博客 Spring核心




国内一线架构师深入浅出spring Boot核心技术 Java知音




Spring Boot 2 0深度实践之核心技术篇 第一节系列总览 核心 特性 Dreamlate Spider的博客 Csdn博客 Springboot深度实践之核心篇




Spring Boot2 0实战中间件redisson与典型的应用场景 1 课程介绍 钟林森的在线视频教程



国内用得最多的框架 它排第一 开发者头条



Spring Boot 构建多租户saas平台核心技术指南 Segmentfault 思否




Spring源码解析 十 从源码深处体验spring核心技术 Springmvc流程和九大组件 知乎




Spring核心技术原理 3 Spring历史版本变迁和如今的生态帝国 知乎



尚硅谷spring Boot视频教程核心技术篇含视频 源码 文档



Spring Boot技术内幕 架构设计与实现原理 下载在线阅读书评




Java核心技术 新人首单立减十元 21年7月 淘宝海外



B站最好最全的spring核心技术点视频全集 最新版 哔哩哔哩 つロ干杯 Bilibili



Spring核心技术 Ethanpark的博客 Csdn博客




蚂蚁在职p8力荐实战文档 Spring核心技术 微服务 源码分析等 码农家园




某课实战 Spring Boot 2 0 深度实践之核心技术篇 喵容




小马哥讲spring核心编程思想 已完结 天学楼



深入学习spring核心框架技术 下 哔哩哔哩 つロ干杯 Bilibili



Spring 核心技术概览 一 Rico S Blogs Csdn博客 Spring核心



Java架构学习 二十三 Spring核心技术 Springioc Di 依赖注入 单例模式 Springaop 注解注入 Leeue李月 Csdn博客




Springframework翻译 2core Technologies 核心技术1 1系列 简书




Spring Boot核心技术 Slimapp Csdn博客




Spring技术内幕第2版 学习笔记 简书



尚硅谷 Spring Boot视频教程 上 核心技术篇 雷丰阳 哔哩哔哩 つロ干杯 Bilibili



年最全spring面试题总结 金三银四 戴上口罩不畏惧



Spring 2 0核心技术与最佳实践 廖雪峰的官方网站




Zu Itiupyljltm




Spring 核心技术与产品理念剖析 上 It老兵哥 博客园




Ppt 第十四章spring 应用详解powerpoint Presentation Free Download Id



19年spring核心知识点整理 看看你掌握了多少 掘金




Spring Boot2核心技术与响应式编程 谷粒学苑 Java培训 大数据培训 前端培训 Html5培训 Linux运维培训 程序员一站式it在线学习平台




Spring核心技术 中英文参照版 V5 0 5 Spring核心技术 Java文档类资源 Csdn下载




三月 必须跳槽 技术圈



Spring核心技术 官方资料翻译 5 0 8 Release 看云




老黑讲java之spring核心技术springmvc 百度经验




Spring Mvc核心技术 简书




最牛逼的java 框架 性能无敌 横扫所有对手 技术圈



Spring技术核心概念概要 的技术博客 51cto博客




老黑讲java之spring核心技术springmvc 百度经验



年薪50w 的前中电技术总监带你4天搞定spring核心原理 哔哩哔哩 Bilibili



01 17 小马哥技术周报 第四十一期小马哥讲spring核心编程思想课程答疑 01 期 哔哩哔哩 Bilibili




Java框架 Spring Boot 2 0深度实践之核心技术篇 全套视频教程学习资料通过百度云网盘下载 Itm资源



Spring 2 0核心技术与最佳实践 廖雪峰的官方网站




Spring Boot 2 0 深度实践之核心技术篇 慕课网实战




Spring 核心技术与产品理念剖析 上 It老兵哥 博客园




Spring 核心技术与产品理念剖析 上 It老兵哥 博客园




Spring Boot 2 0 深度实践之核心技术篇 慕课网实战



Springboot2核心技术 一 了解自动配置原理 Segmentfault 思否




Spring Boot从入门到实战 解承凯 摘要书评试读 京东图书




Spring 核心技术与产品理念剖析 下 It老兵哥 博客园




Spring核心技术原理 2 通过web开发演进过程了解一下为什么要有spring Aop 知乎




Spring核心技术之六 Spring Aop工作原理及流程 每日头条



尚硅谷springboot全套教程发布 技术分享 尚硅谷



Spring核心技术 一 Ioc容器和bean简介 简书




Spring核心技术原理 1 为什么要有spring 知乎




Spring 核心技术与产品理念剖析 上 It老兵哥 博客园



盘一盘spring 核心技术之依赖注入 原力计划 Car




Java开发教程入门 Java核心技术卷一 Mb60cc的技术博客 51cto博客




Spring核心技术 的技术博客 51cto博客




Spring核心技术 Java技术栈 分享最主流的java技术 Csdn博客



Spring的技术原理 搜狗搜索




Spring Cloud与docker微服务架构实战 第2版 亿级流量网站架构核心技术 服务架构 摘要书评试读 京东图书




Spring核心技术原理 2 通过web开发演进过程了解一下为什么要有spring Aop 知乎



标签 Spring 认真做好每一件事




Spring核心技术原理 2 通过web开发演进过程了解一下为什么要有spring Aop 知乎
コメント
コメントを投稿